МОУ «СШ №3 им.Я.И.Чапичева» г. Джанкой
Муниципальное общеобразовательное учреждение города Джанкоя Республики Крым «Средняя школа №3 имени Героя Советского Союза Я.И.Чапичева»
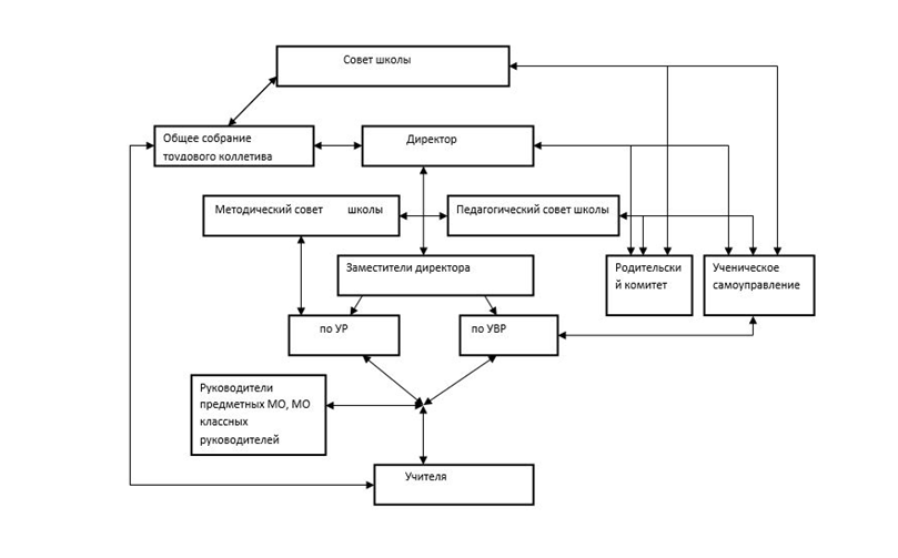
Управление МОУ «СШ № 3 им. Я.И.Чапичева» осуществляется на основе сочетания принципов самоуправления и единоначалия.
Формами самоуправления являются:       Совет МОУ «СШ № 3 им. Я.И.Чапичева»
                                                                              Педагогический совет
                                                                              Общее собрание трудового коллектива
Непосредственное руководство  МОУ «СШ № 3 им. Я.И.Чапичева» осуществляет Директор, назначаемый на должность и освобождаемый от должности Учредителем.
Структурных подразделений и филиалов нет
Учредитель:  Муниципальное образование городской округ Джанкой Республики Крым
Адрес: Россия, Республика Крым, г. Джанкой, ул. Карла Маркса, д.15
Начальник отдела образования Администрации города Джанкоя
Товма  Анна Александровна                                 тел. +73 (6564) 3-20-98
приемный день — Вторник: 9.00 — 12.00 Четверг: 13.00-17.00
АДМИНИСТРАЦИЯ ГОРОДА ДЖАНКОЯ РЕСПУБЛИКИ КРЫМ
Адрес: Республика Крым, г. Джанкой, ул. Карла Маркса, 15
Телефон/факс: 3(6564) 3-23-41
Электронная почта: pisma@dzhankoy.rk.gov.ru
Управление Учреждением осуществляется в соответствии с Федеральным законом «Об образовании в Российской Федерации» от 29.12.2012 № 273-ФЗ,
Уставом МОУ «СШ №3 им.Я.И.Чапичева», нормативно-правовыми документами федерального и регионального уровней, и строится на принципах единоначалия и самоуправления.
Исполнительным органом Учреждения является его Директор.
Директор Учреждения назначается Учредителем. С директором Учредитель заключает трудовой договор на срок не более 5 лет.
Заместители директора назначаются на должность Директором Учреждения по согласованию с Учредителем.
Директор имеет право передать часть своих полномочий заместителям, а также руководителям подразделений, в том числе на период своего временного отсутствия.
Директор выполняет все обязанности и пользуется всеми правами, предусмотренными настоящим Уставом, трудовым договором, должностной инструкцией директора, утвержденной Учредителем. Директор несет полную ответственность за работу Учреждения.
К компетенции Учредителя относятся следующие вопросы:
— утверждение Устава (изменений и дополнений к нему);
— обеспечение финансирования Учреждения в соответствии с действующими нормативными документами;
— осуществление контроля за деятельностью Учреждения в соответствии с законодательством Российской Федерации;
— участие через своих представителей в работе Совета Учреждения;
— осуществление мер социальной защиты Учреждения;
— осуществление иных функций и полномочий Учредителя, установленных федеральными законами и нормативными правовыми актами Российской Федерации, Республики Крым и администрации города Джанкой.
Формами самоуправления в Учреждении являются: Общее собрание коллектива, Совет школы (выполняющий функции управляющего совета), Педагогический совет, Родительские комитеты классных коллективов, Попечительский совет. Деятельность органов самоуправления Учреждения и их компетенция регламентируется соответствующими положениями о них.
Общественную координацию деятельности Учреждения осуществляет коллегиальный орган — Совет школы, реализующий принцип демократического, государственно-общественного характера управления общеобразовательной организацией на основании Положения о Совете школы.
В целях развития и совершенствования учебно-воспитательного процесса, повышения профессионального мастерства и творческого роста учителей и воспитателей в Учреждении действует Педагогический совет — коллегиальный орган, объединяющий всех педагогических работников Учреждения, включая совместителей и осуществляет свою деятельность в соответствии с Положением о Педагогическом совете.
В Учреждении действуют классные родительские комитеты. Они содействуют объединению усилий семьи и учреждения в деле обучения и воспитания детей. Оказывают помощь в определении и защите социально не защищенных обучающихся и осуществляют свою деятельность в соответствии с Положением о родительском комитете.
Попечительский совет Учреждения является формой самоуправления Учреждения. Порядок создания, формирования, организация работы и компетенция попечительского совета регламентируется соответствующим Положением о попечительском совете, который принимается директором Учреждения.
Попечительский совет Учреждения консультативно-совещательный орган, который создается с целью привлечения общественности к решению задач и проблем данных учреждений, а также обеспечения благоприятных условий для их эффективной работы.
Попечительский совет является добровольным объединением, созданным для содействия привлечению внебюджетного финансирования Учреждения и оказанию ему организационной, консультативной и иной помощи. В состав попечительского совета могут входить представители органов местного самоуправления, организаций различных форм собственности, родители (законные представители) обучающихся и иные лица, заинтересованные в совершенствовании и развитии Учреждения.
Основными задачами попечительского совета являются:
— сотрудничество с органами государственной власти Российской Федерации, органами государственной власти Республики Крым, местного самоуправления, организациями независимо от форм собственности, а также физическими лицами, направленное на улучшение условий функционирования Учреждения;
— содействие социально-правовой защите участников деятельности Учреждения;
— иные задачи, которые не противоречат законодательству Российской Федерации, целям создания попечительского совета и направлениям деятельности Учреждения.
Педагогический Совет Учреждения  является постоянно действующим органом управления Учреждения для рассмотрения основных вопросов образовательного процесса.
Членами Педагогического Совета являются все педагогические работники Учреждения, председателем Педагогического Совета является директор Учреждения.
Заседания Педагогического Совета проводятся в соответствии с планом работы Учреждения, но не реже четырех раз в течение учебного года.
Решения Педагогического Совета являются рекомендательными для коллектива Учреждения. Решения Педагогического Совета, утвержденные приказом Учреждения, являются обязательными для исполнения.
Полномочия Педагогического Совета:
— принимает решение о переводе обучающихся в следующий класс;
— принимает решение о допуске выпускников 9 и 11 классов к государственной (итоговой) аттестации в соответствии с Положением о государственной (итоговой) аттестации выпускников 9 и 11классов общеобразовательных учреждений Российской Федерации;
— принимает решение о награждении выпускников 9 и 11 классов (похвальными грамотами);
— принимает решение о награждении обучающихся переводных классов;
— принимает решение об исключении обучающихся, достигших возраста пятнадцати лет за совершенные неоднократные грубые нарушения  Устава;
— разрабатывает образовательную программу Учреждения;
— обсуждает и принимает решения по любым вопросам, касающимся содержания образования;
— обсуждает в случае необходимости успеваемость и поведение отдельных обучающихся в присутствии их родителей (законных представителей);
— принимает решение и предлагает на утверждение руководителю Учреждения план работы Учреждения на учебный год;
— принимает решение и предлагает на утверждение директору  Учреждения характеристики преподавателей, представляемых к почетному званию и наградам;
— определяет содержание профильного обучения в соответствии с запросами обучающихся, их родителей (законных представителей);
— принимает решение и предлагает на утверждение директору  Учреждения  характеристики учителей, представляемых к почетному званию «Заслуженный учитель РФ» и почетному знаку «Почетный работник общего образования»;
— и иные вопросы, отнесенные к его компетенции.
Вопросы, относящиеся к деятельности Педагогического Совета Учреждения, регламентируются Положением о Педагогическом Совете, принятом на Общем собрании трудового коллектива.
МОУ «СШ №3 им.Я.И.Чапичева» г. Джанкой
Муниципальное общеобразовательное учреждение города Джанкоя Республики Крым «Средняя школа №3 имени Героя Советского Союза Я.И.Чапичева»
Управление МОУ «СШ № 3 им. Я.И.Чапичева» осуществляется на основе сочетания принципов самоуправления и единоначалия.
Формами самоуправления являются:       Совет МОУ «СШ № 3 им. Я.И.Чапичева»
                                                                              Педагогический совет
                                                                              Общее собрание трудового коллектива
Непосредственное руководство  МОУ «СШ № 3 им. Я.И.Чапичева» осуществляет Директор, назначаемый на должность и освобождаемый от должности Учредителем.
Структурных подразделений и филиалов нет
Учредитель:  Муниципальное образование городской округ Джанкой Республики Крым
Адрес: Россия, Республика Крым, г. Джанкой, ул. Карла Маркса, д.15
Начальник отдела образования Администрации города Джанкоя
Товма  Анна Александровна                                 тел. +73 (6564) 3-20-98
приемный день — Вторник: 9.00 — 12.00 Четверг: 13.00-17.00
АДМИНИСТРАЦИЯ ГОРОДА ДЖАНКОЯ РЕСПУБЛИКИ КРЫМ
Адрес: Республика Крым, г. Джанкой, ул. Карла Маркса, 15
Телефон/факс: 3(6564) 3-23-41
Электронная почта: pisma@dzhankoy.rk.gov.ru
Управление Учреждением осуществляется в соответствии с Федеральным законом «Об образовании в Российской Федерации» от 29.12.2012 № 273-ФЗ,
Уставом МОУ «СШ №3 им.Я.И.Чапичева», нормативно-правовыми документами федерального и регионального уровней, и строится на принципах единоначалия и самоуправления.
Исполнительным органом Учреждения является его Директор.
Директор Учреждения назначается Учредителем. С директором Учредитель заключает трудовой договор на срок не более 5 лет.
Заместители директора назначаются на должность Директором Учреждения по согласованию с Учредителем.
Директор имеет право передать часть своих полномочий заместителям, а также руководителям подразделений, в том числе на период своего временного отсутствия.
Директор выполняет все обязанности и пользуется всеми правами, предусмотренными настоящим Уставом, трудовым договором, должностной инструкцией директора, утвержденной Учредителем. Директор несет полную ответственность за работу Учреждения.
К компетенции Учредителя относятся следующие вопросы:
— утверждение Устава (изменений и дополнений к нему);
— обеспечение финансирования Учреждения в соответствии с действующими нормативными документами;
— осуществление контроля за деятельностью Учреждения в соответствии с законодательством Российской Федерации;
— участие через своих представителей в работе Совета Учреждения;
— осуществление мер социальной защиты Учреждения;
— осуществление иных функций и полномочий Учредителя, установленных федеральными законами и нормативными правовыми актами Российской Федерации, Республики Крым и администрации города Джанкой.
Формами самоуправления в Учреждении являются: Общее собрание коллектива, Совет школы (выполняющий функции управляющего совета), Педагогический совет, Родительские комитеты классных коллективов, Попечительский совет. Деятельность органов самоуправления Учреждения и их компетенция регламентируется соответствующими положениями о них.
Общественную координацию деятельности Учреждения осуществляет коллегиальный орган — Совет школы, реализующий принцип демократического, государственно-общественного характера управления общеобразовательной организацией на основании Положения о Совете школы.
В целях развития и совершенствования учебно-воспитательного процесса, повышения профессионального мастерства и творческого роста учителей и воспитателей в Учреждении действует Педагогический совет — коллегиальный орган, объединяющий всех педагогических работников Учреждения, включая совместителей и осуществляет свою деятельность в соответствии с Положением о Педагогическом совете.
В Учреждении действуют классные родительские комитеты. Они содействуют объединению усилий семьи и учреждения в деле обучения и воспитания детей. Оказывают помощь в определении и защите социально не защищенных обучающихся и осуществляют свою деятельность в соответствии с Положением о родительском комитете.
Попечительский совет Учреждения является формой самоуправления Учреждения. Порядок создания, формирования, организация работы и компетенция попечительского совета регламентируется соответствующим Положением о попечительском совете, который принимается директором Учреждения.
Попечительский совет Учреждения консультативно-совещательный орган, который создается с целью привлечения общественности к решению задач и проблем данных учреждений, а также обеспечения благоприятных условий для их эффективной работы.
Попечительский совет является добровольным объединением, созданным для содействия привлечению внебюджетного финансирования Учреждения и оказанию ему организационной, консультативной и иной помощи. В состав попечительского совета могут входить представители органов местного самоуправления, организаций различных форм собственности, родители (законные представители) обучающихся и иные лица, заинтересованные в совершенствовании и развитии Учреждения.
Основными задачами попечительского совета являются:
— сотрудничество с органами государственной власти Российской Федерации, органами государственной власти Республики Крым, местного самоуправления, организациями независимо от форм собственности, а также физическими лицами, направленное на улучшение условий функционирования Учреждения;
— содействие социально-правовой защите участников деятельности Учреждения;
— иные задачи, которые не противоречат законодательству Российской Федерации, целям создания попечительского совета и направлениям деятельности Учреждения.
Педагогический Совет Учреждения  является постоянно действующим органом управления Учреждения для рассмотрения основных вопросов образовательного процесса.
Членами Педагогического Совета являются все педагогические работники Учреждения, председателем Педагогического Совета является директор Учреждения.
Заседания Педагогического Совета проводятся в соответствии с планом работы Учреждения, но не реже четырех раз в течение учебного года.
Решения Педагогического Совета являются рекомендательными для коллектива Учреждения. Решения Педагогического Совета, утвержденные приказом Учреждения, являются обязательными для исполнения.
Полномочия Педагогического Совета:
— принимает решение о переводе обучающихся в следующий класс;
— принимает решение о допуске выпускников 9 и 11 классов к государственной (итоговой) аттестации в соответствии с Положением о государственной (итоговой) аттестации выпускников 9 и 11классов общеобразовательных учреждений Российской Федерации;
— принимает решение о награждении выпускников 9 и 11 классов (похвальными грамотами);
— принимает решение о награждении обучающихся переводных классов;
— принимает решение об исключении обучающихся, достигших возраста пятнадцати лет за совершенные неоднократные грубые нарушения  Устава;
— разрабатывает образовательную программу Учреждения;
— обсуждает и принимает решения по любым вопросам, касающимся содержания образования;
— обсуждает в случае необходимости успеваемость и поведение отдельных обучающихся в присутствии их родителей (законных представителей);
— принимает решение и предлагает на утверждение руководителю Учреждения план работы Учреждения на учебный год;
— принимает решение и предлагает на утверждение директору  Учреждения характеристики преподавателей, представляемых к почетному званию и наградам;
— определяет содержание профильного обучения в соответствии с запросами обучающихся, их родителей (законных представителей);
— принимает решение и предлагает на утверждение директору  Учреждения  характеристики учителей, представляемых к почетному званию «Заслуженный учитель РФ» и почетному знаку «Почетный работник общего образования»;
— и иные вопросы, отнесенные к его компетенции.
Вопросы, относящиеся к деятельности Педагогического Совета Учреждения, регламентируются Положением о Педагогическом Совете, принятом на Общем собрании трудового коллектива.